
Kenya and Africa in generally is experiencing substantial growth in e-commerce; however, online merchants struggle with trust issues and high operational costs associated with not having brick and mortar locations. Rent-a-shelf spaces solve these issues; however, inefficiencies other than transparency problems spoil customer experiences, leading to increased churn and negative reviews.
We developed a comprehensive mobile application designed to handle the day-to-day operations of rent a shelf businesses.
The mobile app digitizes operations for rent-a-shelf businesses:
My design process for this project included the following;
Our research pointed out the problems online sellers face, such as trust issues and high operational costs. It also revealed inefficiencies in existing rent-a-shelf models, leading to customer churn and negative reviews.
To get this info, we talked to people who own rent-a-shelf businesses and online sellers. We also checked out social media chats and what the competition was doing.
Our app was aimed at digitizing operations. We used a scenario-based design method to understand the customer journey, with features including
Our go-to-market strategy focused on a data-driven approach, targeting early adopters in Nairobi CBD and offering a free trial to encourage adoption. Initial efforts involved;
The study also highlighted the need for improvements such as bulk upload features, strategies to drive seller adoption, and exploring partnerships with payment and logistics companies

Rafu Zetu was created with the vision of enabling small online businesses to efficiently manage their inventory, enhance customer trust, and optimize order fulfillment through technology.
Our primary goal was to build software that powers the daily operations of rent a shelf stores while simultaneously offering online merchants a seamless way to store, display, and fulfill orders.
The product aimed to bridge the gap between online businesses and physical storage solutions, enhancing transparency, efficiency, and trust.
As the Founder, my responsibilities encompassed working with a team of two engineers and a CTO, who was also my co-founder. Collaboration within our team was crucial to ensuring that our product met the needs of online sellers and rent a shelves effectively. My personal responsibilities were to;
Kenya and Africa's online selling market is rapidly growing, yet online merchants and rent a shelf stores face significant operational challenges. The lack of a physical presence for online sellers affects trust and brings about operational difficulties, such as high delivery costs. Once they secure a rent a shelf to address these issues, inefficiencies in the rent a shelf model—beyond just lacking a transparent view of their business—can negatively impact the customer experience, leading to churn, bad reviews, and disappointments.




The inefficiencies in managing rent a shelf operations and online businesses were leading to lost sales, operational headaches, and a lack of trust in e-commerce transactions.
Our market research followed a structured approach to deeply understand the needs and challenges faced by online sellers and rent a shelf businesses. This process was crucial in identifying the gaps that Rafu Zetu aimed to address and ensuring product-market fit.
We conducted in-depth interviews with rent a shelf owners and online sellers to gather firsthand insights into their biggest pain points. This involved understanding their operational struggles, inefficiencies in inventory tracking, and challenges with customer management. By listening to their concerns, we were able to shape Rafu Zetu into a solution that directly addressed their needs.
Since many online sellers operate through social media platforms, we analyzed discussions on Facebook, Twitter, and Instagram to identify recurring frustrations. We looked at complaints about rent a shelf experiences, issues with deliveries, and concerns about inventory discrepancies. This provided valuable qualitative data that confirmed the extent of the problem and the demand for a transparent, technology-driven solution.
We studied existing rent a shelf operations and their processes to identify inefficiencies and areas where technology could improve business operations. We analyzed competitors' strengths and weaknesses, uncovering gaps such as lack of real-time tracking, poor integration with delivery services, and reliance on manual record-keeping. This analysis helped us refine our unique value proposition and position Rafu Zetu as a superior alternative to traditional methods.
Kenya's e-commerce landscape is experiencing rapid transformation, driven by the increasing adoption of digital commerce and the expansion of social commerce. The market presents significant opportunities for businesses that can bridge operational gaps and enhance trust between online sellers and consumers. Below are some key statistics that highlight the growth and potential of this sector:
49% of Kenyans have made purchases through social media platforms like WhatsApp, Instagram, TikTok, Facebook, and Twitter, highlighting its significant role in consumer behavior. Read

To address these challenges, we developed a comprehensive mobile application designed to handle the day-to-day operations of rent a shelf businesses. Mobile was chosen as the platform since the entire business operation runs on mobile devices, and smartphone penetration is particularly high in Kenya, especially in Nairobi.

We employed a scenario-based design approach to understand the customer journey and account for various edge cases. By mapping out real-life user scenarios, we were able to anticipate potential challenges and refine the user experience accordingly.
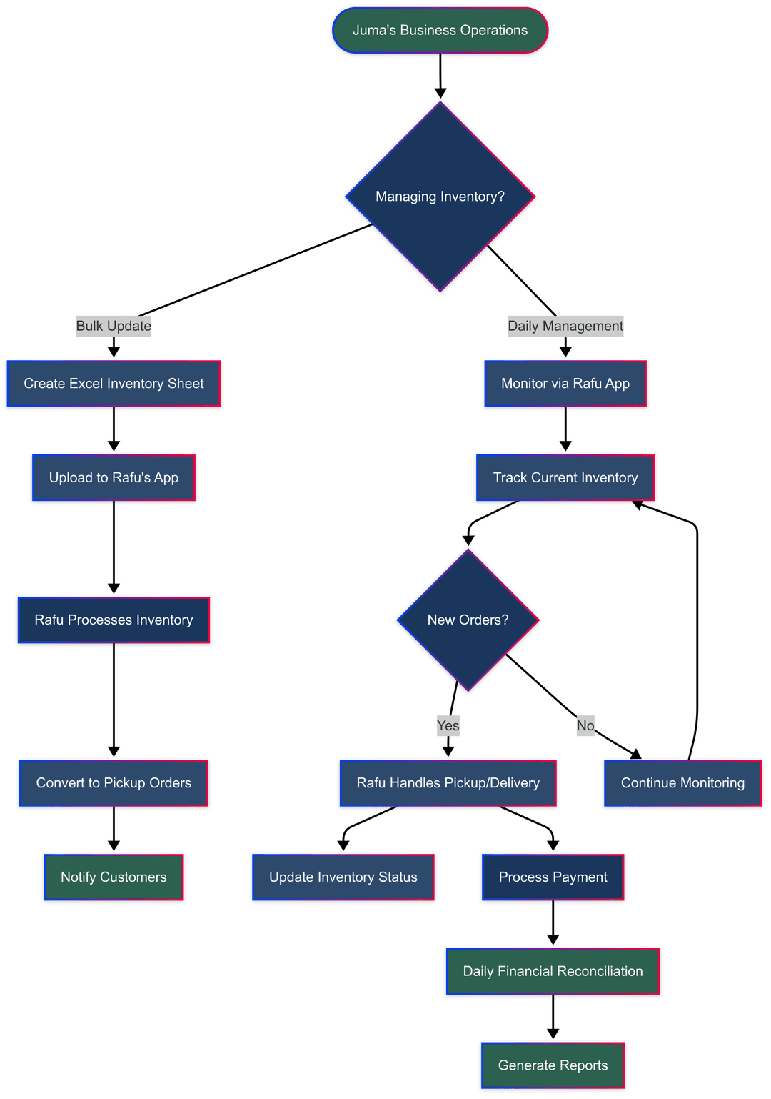
Juma, a busy professional in Nairobi, runs an online fashion store.
He partners with Rafu and leverages their rent-a-shelf services for storing and selling his products. Juma often travels for work, so managing his business poses a significant challenge.
With Rafu, Juma can easily track his inventory, manage customer pickups, and handle deliveries from a centralized app.
This means he no longer has to worry about coordinating with multiple parties, and he gets daily financial reconciliations.
One day, he bulk uploads his new inventory via an Excel sheet to Rafu, which then converts these into pickup orders and notifies customers, simplifying his operations even further.


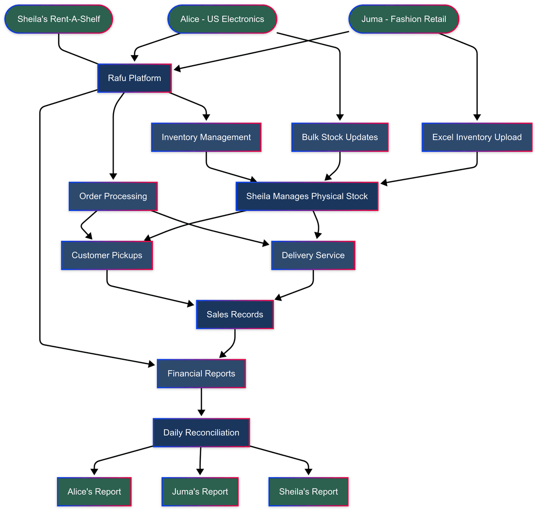
Sheila owns a rent-a-shelf store in Nairobi and services several local online sellers. She faces challenges like keeping track of different sellers’ inventories, constant back-and-forth communication via WhatsApp, and cumbersome financial reconciliations at the end of the day.
1. Seller Onboarding - After registration, seller joins a store and add products .

2. Inventory Management - Real-time tracking of stock levels and sales.

3. Sales Recording - Sellers and attendants can log sales, ensuring transparency.

4. Pickup Management - Streamlined order retrieval for customers.

5. Last-Mile Delivery - Making delivery efficient and easy to track.

6. Payments - Immediate updates on payments and end of day reconciliations

7. Rent Payment System - Enabling seamless payments between sellers and rent a shelf stores.

Our go-to-market strategy was designed to ensure a steady adoption of Rafu Zetu by rent a shelf businesses and online sellers. We focused on an incremental, data-driven approach that allowed us to refine the product while gradually scaling adoption.

Target Early Adopters
We began by engaging rent a shelf businesses that had previously participated in our customer discovery process. This provided us with a warm entry point, as these businesses already recognized the need for a technological solution to streamline their operations.

City-Based Expansion
We launched our operations in Nairobi CBD, a strategic location with a high concentration of online sellers and rent a shelf businesses. We took a mall-by-mall approach, onboarding businesses within key commercial centers where social commerce activity was highest. This ensured that we built a strong presence in one area before expanding outward.

Initial Free Trial
To encourage adoption and eliminate the initial financial risk for rent a shelves, we offered a two-month free trial. This provided business owners an opportunity to experience the efficiency and benefits of Rafu Zetu before committing to a paid subscription.

Our adoption process began with extensive outreach to rent a shelf businesses. We engaged with over 30 rent a shelf owners to understand their interest in the platform. While major rent a shelves showed strong interest, many preferred to purchase and control the technology themselves, which did not align with our subscription model. As a result, we opted to start with smaller rent a shelves that were more open to integrating our solution.
We successfully onboarded 12 rent a shelves that were willing to test and provide feedback, allowing us to fine-tune the product before broader market expansion. This approach helped us refine our features based on real-world use cases, ensuring that the platform addressed the critical pain points of inventory tracking, customer management, and operational efficiency.


To track engagement and sales, we integrated Business Intelligence tools into Rafu Zetu. This allowed us to monitor user behavior and understand how sellers interacted with the platform.
We also hired a Customer Success specialist to continuously engage with users, assist with onboarding, and gather valuable insights. Through this process, we identified key challenges and implemented necessary improvements:
Initially, the app only allowed for single product uploads, making the process tedious. In response, we quickly developed and launched a bulk upload feature to improve efficiency.
Some sellers were not consistently using the app, which affected operations. Since the platform's effectiveness depended on active seller participation, we focused on strategies to drive adoption and ensure consistent usage.
Targeting rent a shelves as primary customers would have been more strategic. To reduce overdependence on seller adoption—since sellers did not always experience severe pain points.This flexibility can help increase engagement without forcing a behavioral shift.
The business model required scaling beyond Nairobi or rent a shelf to reach a more substantial customer base.
Exploring partnerships with payment and logistics companies would enhance service offerings.